2024.11.22
文 / 助理研究員 王尹辰
嬰幼兒時期正是大腦快速發育的階段,聽覺能力也隨之迅速發展。聽覺能力讓孩子能夠接觸環境中的聲音與語言,以促進語言的學習[1]。因此,掌握孩子聽覺能力的發展,對於穩定學習與成長至關重要。

聽覺能力發展階段
孩子的聽覺能力會隨著年齡增長累積經驗逐漸發展,發展過程主要可分為四個階段:「察覺」、「區分」、「辨識」、「理解」[2],孩子學習到的聽覺能力逐漸由簡單到複雜。
基礎的「察覺能力」指能夠判斷聲音是否存在,如轉頭找尋聲音來源;「區分能力」(分辨) 則為能夠區分聲音的不同,如可以區分爸爸媽媽的聲音;再進一步發展「辨識能力」,能夠將聲音與物體連結,如聽到「狗狗」便看向小狗;而較為複雜的「理解能力」則是能夠理解聲音所代表的意思與聽懂他人的話,如能夠根據聽到的指令完成動作。
延伸閱讀:小朋友是怎麼聽懂聲音的呢?
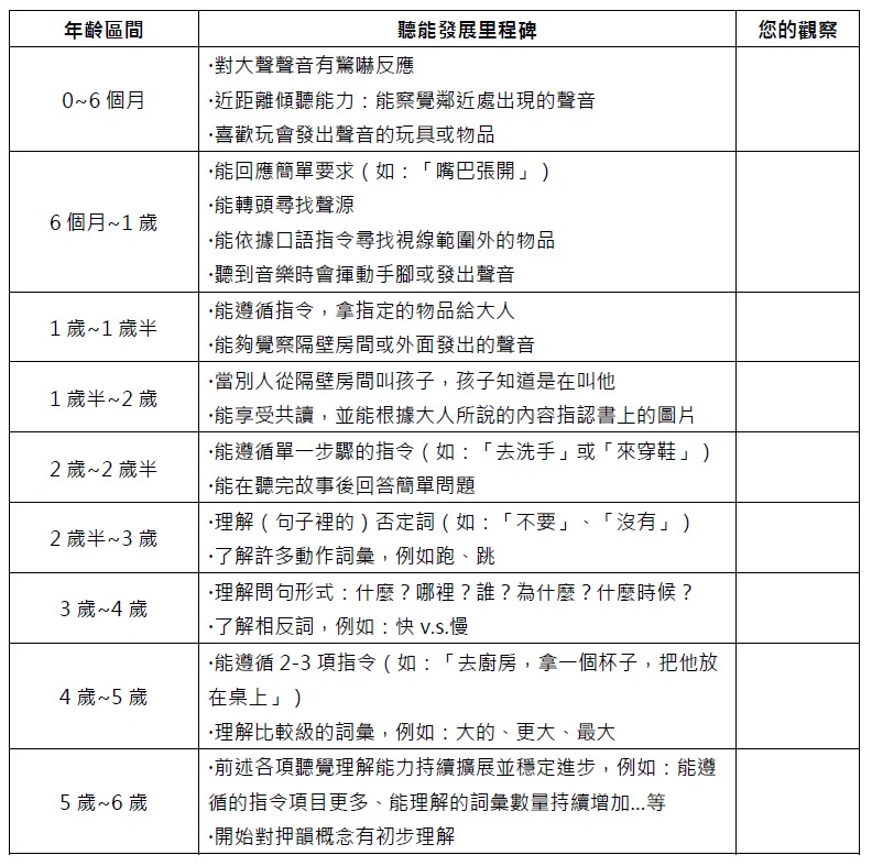
聽能發展里程碑
上述的聽覺能力,在不同年齡區間會因為經驗的累積有不同程度的成長,而這些將聽覺能力反應於行為表現上的技能即被稱為「發展里程碑」。家長可以透過觀察孩子在每個年齡區間面對聲音時的行為表現,更加了解孩子當下的聽能發展狀況。
此外,在觀察聽損兒童時,可依孩子的「生理年齡」或「聽覺年齡」進行。「聽覺年齡」即配戴輔具後能清楚聽見聲音的時長,也就是從孩子開始穩定配戴輔具起算的年齡。聽語課程的目標是希望能和同齡的聽力正常孩子的聽能發展相當,也就是以生理年齡為基準,觀察目前孩子的聽能發展是否已達到預期的表現。然而,若孩子開始配戴輔具的時間較晚或剛開始配戴沒多久,尚無介入效果,則在初期可先依據聽覺年齡來觀察記錄,例如當生理年齡為3歲3個月,自1歲開始配戴輔具並接受聽語課程,則聽覺年齡為2歲3個月,如此即可對照「2歲 ~ 2歲半」的聽能發展里程碑;而隨著孩子接受聽語課程的時間越久,例如5歲1個月大時,可考慮以生理年齡來做對照。
下表呈現聽力正常孩子在各年齡區間的聽覺能力發展里程碑[3][4][5],家長可對照孩子的生理年齡或聽覺年齡來觀察記錄:
上述對聽能發展里程碑的觀察反應了孩子的聽能狀況,然而,值得注意的是,孩子的成長具個別差異性,相鄰的年齡區間聽能發展也可能重疊,如有疑慮可和聽語專業人員討論。
孩子持續成長與發展,聽覺能力在過程中也可能受到不同因素的影響,因此在每個年齡區間內可以多次觀察並隨時注意日常中的行為表現,如此能夠更仔細地掌握孩子的狀況,並幫助擁有更好的聽能發展。
參考文獻
1.National Institute on Deafness and Other Communication Disorders/NIDCD. (2001) Speech and Language Developmental Milestones. https://reurl.cc/3XZbaj
2.林桂如(2014)。運用聽覺口語法進行聽能訓練之療育設計。載於林桂如(主編),以家庭為中⼼的聽覺障礙早期療育-聽覺⼝語法理論與實務(67-85 ⾴)。新北市:⼼理。
3.張舒婷、張逸屏、馬英娟、張晏銘、謝佩吟、洪萱眉(2022),聽能發展里程碑-發現孩子的聽覺能力,雅文聽語知識庫。
4.TEHDI-HEARING CHECKLIST FOR PARENTShttps://reurl.cc/yLlKga
5.Hearing First – Development Milestones Birth to Eight Years. https://reurl.cc/4rGbX2