2024.07.17
發表人:方彥婷 / 聽覺口語師
(全文刊登於 NO.45雅文聽語期刊 一次看懂聽能管理)
有輕度聽力損失的小孜,三歲時剛入幼兒園的第一天,獨自坐在座位看著正在積木區玩的同學們,老師上前關心:

小孜是說:「小孜有問一起玩車車要不要」、「他們不理我」、「積木不要玩」。
小孜的解釋讓老師發現他說話的語音不太淸楚,語句的文法也不太正確,還有點退縮不敢主動和同學互動;觀察兩週後並未改善,向家長反映並建議應進一步就醫了解聽力損失帶來的影響。在醫生建議下媽媽協助小孜穩定配戴聽覺輔具並進行聽語訓練課程,一段時間後,家長及老師皆觀察小孜在發音淸晰度、口語表達句長及結構完整度皆有所進步,在團體中與人互動溝通也較有信心。
故事裡的小孜有輕度聽損,仍會對聲音產生反應,而讓家長一開始覺得不嚴重、似乎沒有影響,但根據研究文獻指出,輕度聽力損失的患者若沒有進一步輔具介入及使用溝通策略,會在生活、學習及溝通方面遇到許多不易察覺的困難,隨著時間的累積影響學業表現、語言發展、人際互動和心理健康(Bess et al, 1998)。
因此,有效的聽能管理是聽語學習的基礎,不論聽損程度的輕或重,皆不可忽視,穩定配戴合適的聽覺輔具、維持良好的聽能環境,並教導聽損兒持續地運用聽覺處理技巧,從「聽到聲音」推進到「聽得淸楚」,更要「聽得懂」,順利接收及理解、記憶語音訊息,並使用口語溝通,以因應多變的生活環境,不錯漏各種重要訊息,創造多元發展的可能。
營造合宜的聽能環境,促進聽語學習成效
要有良好的聽語學習品質,除穩定配戴輔具外,營造合宜的聽能環境亦是聽能管理的重要一環。通常我們會設定「安靜的家中」是最適合的地方,因為在噪音情境下學習較為困難,大腦需要耗費更多的注意力來處理訊息,不過,隨著聽損兒年紀的增長或經驗的擴展,生活環境從住家延伸到學校、社區,所接觸的聽音環境狀況變得多元且複雜,聽能管理的工作也需要有所調整。
訓練剛開始學習聽聲音的聽損兒:
此時聽能管理的責任由家長來承擔。家長應選擇安靜環境進行互動教學,幫助聽損兒輕鬆聽取聲音並淸楚接收聲音,有利建立良好的傾聽習慣及促進語言學習。
例如:關閉電視、手機調整為靜音、關上門窗阻隔戶外噪音、座位安排避免靠近運轉的冷氣與風扇、避免多人同時說話出現語音重疊的干擾,可輪流與聽損兒對話等,都是減低噪音、提升聆聽淸晰度與學習品質的好方法。當孩子擁有良好傾聽習慣及具基礎聽覺能力後,才能因應未來較複雜的聽音情境挑戰。
具有基礎聽覺能力的聽損兒:
這個階段的聽能管理應比初學時更加謹愼,且可漸漸交給聽損兒自主管理。孩子接觸的人變多了,每個人說話的速度、音質和家人不一樣,他人使用的語詞也有沒聽過的,這些變化雖然具有挑戰但很値得聽損兒一探究竟。
聽損兒除了練習自己戴上輔具、簡單的輔具保養、主動察覺電池沒電了並更換電池之外,需掌握遇到不利於聆聽的情境時可以使用的溝通應對技巧,例如:聽不淸訊息時,能說明原因並請他人重述內容或放慢語速再說一遍;或是改善不利聆聽的情境,例如:靠近發話者、遠離噪音等。
運用聽覺口語教學目標,檢視聽能管理的穩定性
七歲的小勻為重度聽力損失,雙耳配戴助聽器,有GJB2 聽損基因。聽覺口語師觀察部分聽語訓練目標學習停滯,探究原因為聽損基因導致聽力逐漸下降。安靜情境中小勻可聆聽長篇約150 字故事文本並且回憶重述文章大意,但在噪音情境下,小勻在聆聽50 字左右短篇文章,就容易顯得心浮氣躁、沒信心,也常有聽錯訊息的情形產生。學校老師亦發現小勻在社交互動上會因為聽不淸楚同學說話,與同儕互動變得較為敏感、退縮。

後來父母決定為小勻植入單耳人工電子耳,搭配持續的聽語訓練,隨著術後聽覺能力提升,小勻的學習變得較為輕鬆,在進行進階聽語目標訓練時,也不再容易感到挫折。

當觀察聽損兒在聽語訓練目標上遇到瓶頸、學習步調緩慢無法突破、甚至是退步時,需要仔細檢視聽損兒及其家長的聽能管理落實度。
這包括聽覺輔具配戴時間是否足夠?聽力是否有波動,而聽覺輔具的設定未符合?雖有穩定配戴但輔具調整不合適導致聆聽效益不足?當輔具效益不足而無調整空間,聽覺輔具是否需要更換或升級?以及家長在日常生活中訓練目標的執行質量是否足夠?孩子的配合度如何?等因素,都與孩子的聽語發展進程有著密切關連性,不可忽視。
在聽覺口語法教學課程中為了奠定聽損兒擁有良好聽覺處理技巧,聽覺口語師透過觀察孩子以及家長回饋,參照孩子的聽覺年齡、發展年齡、聽損程度、語言能力等個別差異,而訂定符合孩子需求的聽能訓練目標,同時依照聽能發展四階段—察覺、分辨、辨識、理解( 林桂如,2014 ; Erber,1982),隨時掌握聽損兒聽的狀況,及時找出問題並排除異常,茲以表一說明。
表一 聽能發展四階段定義及檢視聽能管理細項進行異常排除實例

聽損兒應定期接受聽力檢查,如在與孩子互動過程中發現有學習異常時,應及時與聽力師合作解決聽的問題,幫助孩子穩定學習成長。
從小勻的學習歷程中也發現,當聽損兒進到學校、社區環境多元且複雜,光是具備在安靜情境下的聆聽技巧是不夠的,如何在吵雜的下課時間和同學順暢聊天不被噪音干擾?如何在小團體討論中聽淸楚每個人的意見想法?如何聽淸楚上課時老師播放的多媒體影音素材?如何在考聽寫時不要聽錯聲音相近的詞語?
上述挑戰意味著不僅要配戴符合其聽損程度的聽覺輔具,強化聽理解(comprehension)階段中的聽覺處理技巧,提
升複合式情境下聆聽能力更是重要。常見的聽能訓練目標如表二。
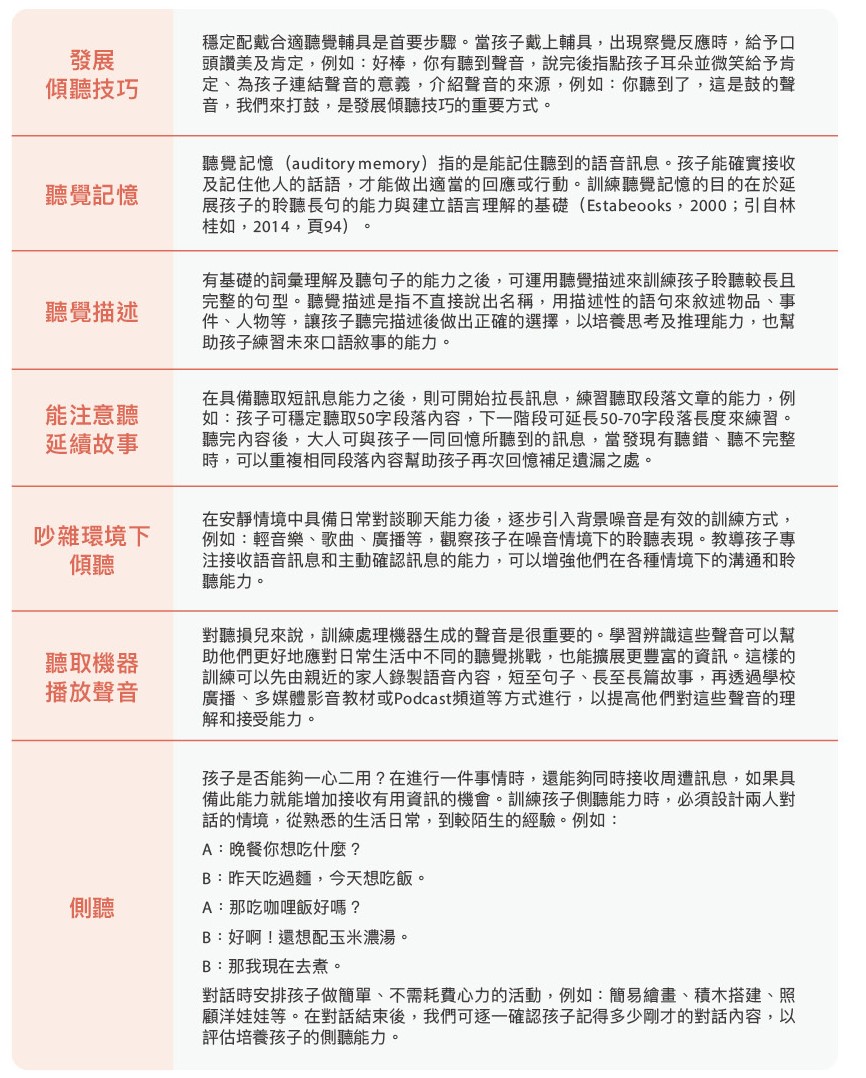
表二 常見的聽能訓練目標

聽語學習過程中教育者的使命
現今,強大的聽覺輔具科技不斷開拓聽損兒的有聲世界,透過合適輔具的介入,並將聽能訓練課程所學概念融入於生活,讓孩子得以在實際生活經驗中,依序發展察覺、分辨、辨識及理解能力,所有聽能訓練都是由注意聲音開始到理解為終極目標。
身為教育者,我們必須明白要讓聽損兒眞正利用聽覺能力來學習聽與說,帶入聽能訓練只是成功的一部份,良好的聽能管理是學習聽與說的重要基礎,學語中的孩子若聽得不淸楚,缺少正確的聽覺回饋,就無法順利發展傾聽習慣,整體聽語發展便可能落後。而透過聽語訓練課程,教育者也有義務讓家長了解如何將聽語學習目標運用到生活中,從中觀察確認孩子是否有異常的聆聽學習表現,當孩子聆聽表現出現狀況時,回頭檢視聽能管理是否不足,並積極尋求專業協助,才能幫助孩子擁有良好聆聽品質來學習。
參考文獻
林桂如(2014)。聽覺口語法療育實務之評估。載於林桂如(主編),以家庭為中心的聽覺障 礙早期療育:聽覺口語法理論與實務(第三版,頁 72-95),心理。
Bess, F. H., Dodd-Murphy, J., & Parker, R. A. (1998). Children with minimal sensorineural hearing loss: prevalence, educational performance, and functional status. Ear and
hearing, 19(5), 339-354.
Erber, N. P. (1982). Auditory training. Washington, D. C.:Alexander Graham Bell Association for the Deaf.