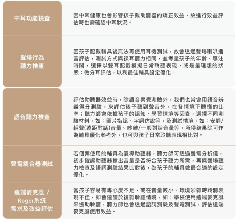
實用資源聽力保健專區聽能管理做得好, 聆聽學習沒煩惱【NO.45 一次看懂聽能管理】