2025.11.06
發表人:王子宜 / 聽力師
不知道爸爸媽媽們是否曾有疑問:「我的孩子已經戴助聽器,也聽得到聲音了,為什麼還需要上課呢?」
其實,從「聽到聲音」到「聽懂內容」,再到「能夠理解並表達溝通」,這中間有許多重要的過程,就像我們學習一種新的語言時,並不是聽到就能立刻聽懂,而是需要透過不斷的學習、吸收與練習,才能真正掌握。
一般我們會將聽能發展由簡入深分為四個階段:察覺(Detection)、分辨(Discrimination)、辨識(Identification)與理解(Comprehension),但在實際學習過程中,彼此之間環環相扣、密不可分。
對有聽力損失的嬰幼兒而言,從「聽見」到「聽懂」的過程,並不只是聲音接收而已,更需仰賴合適的聽覺輔具(如助聽器或人工電子耳)、聽能管理(如定期檢查與調整)、及聽能溝通訓練,才能真正發揮早期療育的最大效益,幫助孩子建立順暢的溝通管道。
一、良好聽能管理為孩子建立聽語學習基礎
孩子的聽覺輔具都到位了嗎?隨科技進步,聽覺輔具的功能日新月異,然而在臨床實務中,即使孩子的聽損程度相同、配戴相同型號的助聽器,實際的聆聽表現仍有所差異,這些差異可能來自耳道大小、耳蝸毛細胞受損程度,或大腦處理聲音能力等因素。
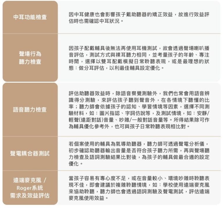
因此,為了確認在配戴輔具後是否已達到理想矯正效益,除建立良好穩定的配戴習慣外,建議透過完整檢查與評估(見圖一),並根據結果做設定優化,以最大化輔具使用成效。
此外,也鼓勵家長與孩子共同參與聽能管理的過程,並在未來逐步將責任交棒給孩子,培養他們自主與自信的聽能管理能力。

延伸閱讀:聽能管理做得好, 聆聽學習沒煩惱【NO.45 一次看懂聽能管理】
二、個別化訓練與聽語成效
研究顯示,無論聽損的程度為何,只要接受完整且有系統性的聽能復健訓練,都能對生活品質產生正向效益。接受訓練者在聽語表現上普遍優於未接受者,而這樣的成效並不受聽損程度、年齡、性別,或所使用聽覺輔具的種類與等級所影響。
最關鍵的因素在於,配戴合適的聽覺輔具後,能進行個別化的聽能訓練課程。這不僅對處於學語黃金期的嬰幼兒至關重要,對成人或學語後才出現聽損的族群也同樣有效。透過訓練,可以幫助大腦重新建立聽語區塊的連結,進而提升聽語理解與溝通能力。值得一提的是,部分研究顯示,成人或學語後聽損者只需幾週的訓練,就能看見明顯的進步與成效,顯示聽能復健在語言發展與生活適應中,扮演著不可或缺的角色。
以雅文基金會使用的聽覺口語法教學為例,課程開始前,教師會確認個案是否已配戴適當的聽覺輔具,例如助聽器或人工電子耳,確保其具備基本的聽覺接收能力,接著,安排一次完整的聽覺口語評估課程,藉此全面了解個案目前的溝通能力與學習需求,評估內容涵蓋五大核心領域,包括:「聽能、說話、語言、認知、溝通」,以掌握孩子的現況,並設計出具體且個別化的教學目標與策略,以更貼近他們的實際需求,幫助其在聽語發展的道路上穩健前行。
三、融入生活及校園情境
無論進行何種聽能訓練課程,相對於教室內的練習,其成效更仰賴日常生活中的持續應用,因為聆聽與語言的學習是持續且自然發生的過程,尤其對嬰幼兒而言,最常接觸的語言互動對象就是主要照顧者,而主要照顧者也正是最重要的老師,透過家庭與教學端的雙向合作,孩子才能在自然、豐富的語言環境中穩定發展聽語能力。
此外,學校等複雜的聆聽情境對聽語能力與溝通技巧的要求更高,因此也需特別關注孩子在校園中的適應與學習狀況,避免潛在困難被忽略。
穩定配戴設定合宜的聽覺輔具,是開啟孩子聆聽學習的重要基礎。透過系統化的聽能訓練,我們能協助孩子重建有效的聽覺通道,讓大腦學會「聆聽」,並將此能力延伸至校園,甚至未來的職場。
同時,輔具的狀態與設定需定期評估與追蹤,以確保效能維持最佳,並將聽能訓練融入日常互動,能進一步強化聽覺通道,促進聽語能力的穩定發展。透過專業支持與家庭合作,孩子將在溝通、學習及社交上展現穩步前行,邁向自主且自信的未來。
參考資料:
- Norman P. Erber (1982). Auditory Training. Alexander Graham Bell Association for the Deaf & Hard-of-Hearing.
- 林桂如等(2025).以家庭為中心的聽覺障礙早期療育(二版,130-131頁).心理出版社。
- Brodie, A., Smith, B., Ray, J. (2018) The impact of rehabilitation on quality of life after hearing loss: a systematic review. European Archives of Oto-Rhino-Laryngology, 275, 2435-2440.
- Stropahl, M., Besser, J., Launer, S. (2020) Auditory Training Supports Auditory Rehabilitation: A State-of-the-Art Review. Ear Hear, 41(4), 697-704.
- Lansbergen, S. E., Versfeld, N., Dreschler, A. D. (2023) Exploring Factors That Contribute to the Success of Rehabilitation With Hearing Aids. Ear Hear, 44(6), 1514-1525.